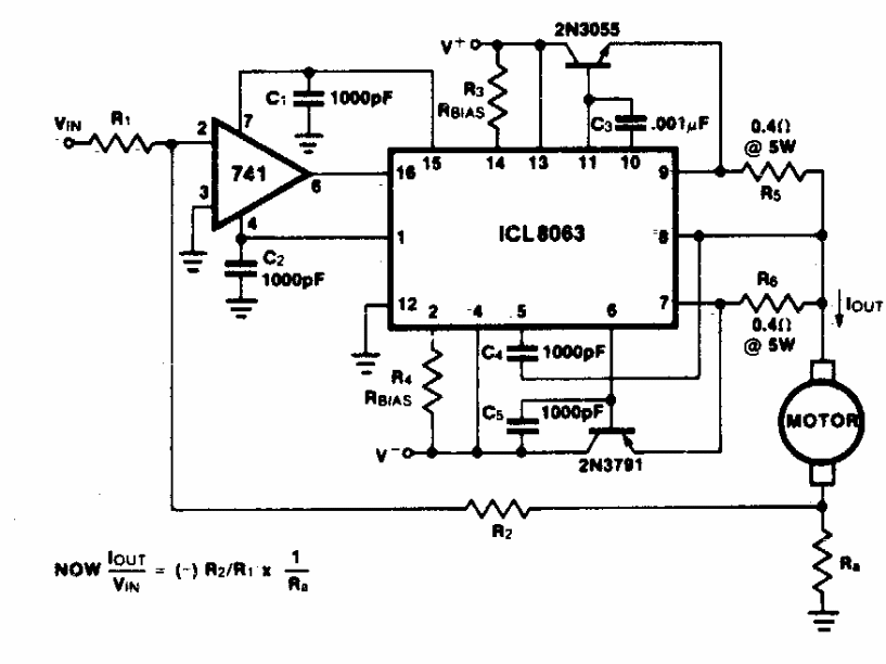
Este controle de corrente para motores de corrente contínua foi encontrado em documentação dos anos 70. A corrente depende dos transistores que admitem equivalente modernos.
Este controle de corrente para motores de corrente contínua foi encontrado em documentação dos anos 70. A corrente depende dos transistores que admitem equivalente modernos.