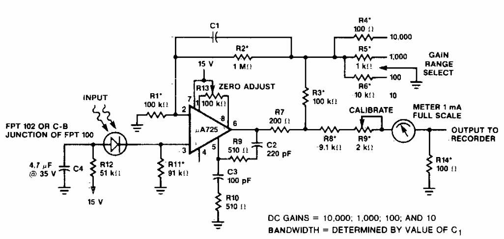
Este circuito de alto ganho foi encontrado numa documentação americana dos anos 90. O amplificador operacional admite equivalente moderno.

 


| Clique na imagem para ampliar |

 

 

NO YOUTUBE


NOSSO PODCAST