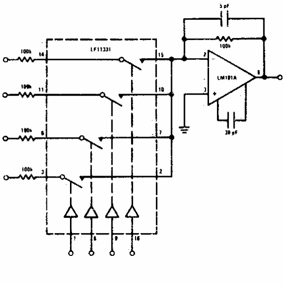
Esta configuração dos anos 70 pode ser aplicada a amplificadores operacionais equivalentes modernos. O número de canais também pode ser alterado.

Esta configuração dos anos 70 pode ser aplicada a amplificadores operacionais equivalentes modernos. O número de canais também pode ser alterado.
