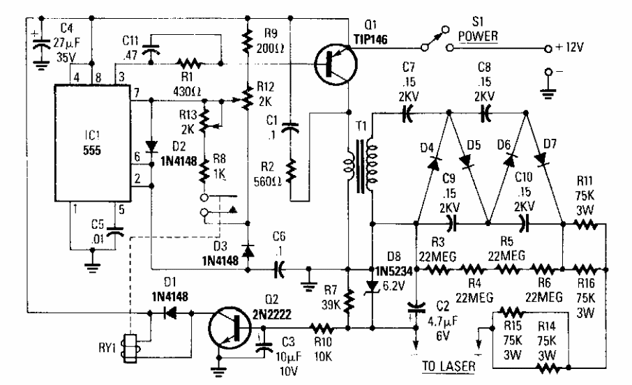
Este circuito é de uma Radio Electronics dos anos 90. Ele fornece uma tensão entre 800 V e 2 000 V para tubos de Laser HeNe da época. A frequência de operação do inversor é da ordem de 16 kHz.
Este circuito é de uma Radio Electronics dos anos 90. Ele fornece uma tensão entre 800 V e 2 000 V para tubos de Laser HeNe da época. A frequência de operação do inversor é da ordem de 16 kHz.