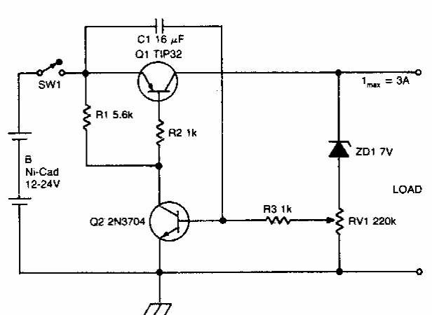
Este circuito para descarga de baterias NiCad limita a corrente a um valor que pode ser ajustado no trimpot. O circuito é para baterias de 12 a 24 V.

Este circuito para descarga de baterias NiCad limita a corrente a um valor que pode ser ajustado no trimpot. O circuito é para baterias de 12 a 24 V.
