Jogo da velocidade para 3 competidores CIR20498S CB20958E (CIR20398)
Detalhes
Escrito por: Newton C. Braga
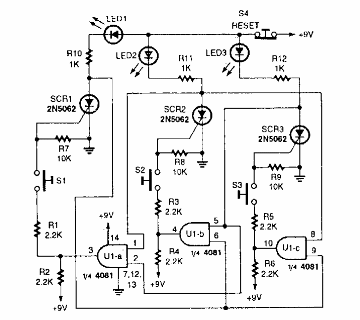
Encontramos este circuito numa Popular Electronics dos anos 80. Trata-se de um jogo da velocidade de reação para 3 competidores. São usados LEDs indicadores.