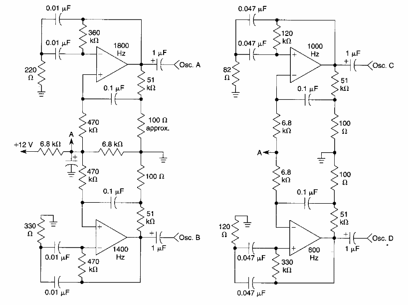
Usando 4 amplificadores operacionais este circuito gera 4 tons diferentes. O circuito é de uma documentação americana dos anos 90. Os amplificadores operacionais são do tipo TL084.

 


| Clique na imagem para ampliar |

 

 

NO YOUTUBE


NOSSO PODCAST