Sensor de temperatura CIR17717S CB10171E (CIR20209)
Detalhes
Escrito por: Newton C. Braga
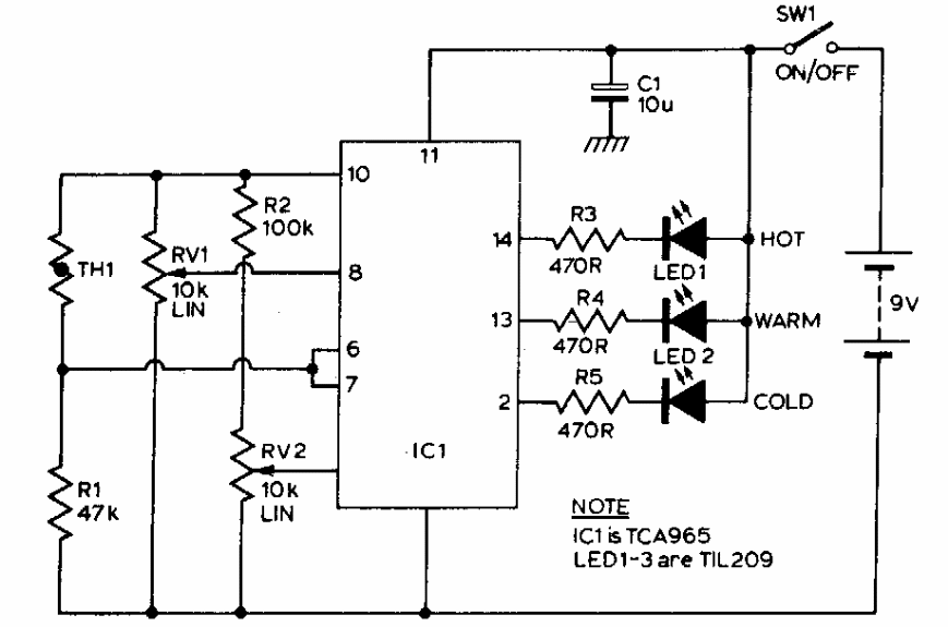
Este simples sensor de três LEDs usa um NTC na entrada. O circuito se baseia num componente integrado pouco comum atualmente. Encontramos em documentação dos anos 80.