Flip Flop com Operacional CIR20493S CB2949E (CIR20393)
Detalhes
Escrito por: Newton C. Braga
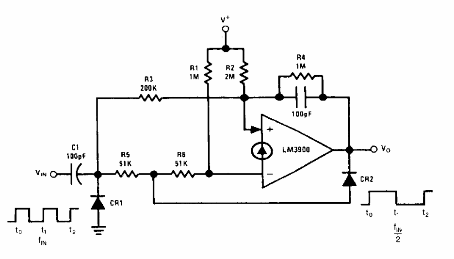
Este circuito foi encontrado num manual da National Semiconductor dos anos 80. O amplificador operacional é da época e as formas de onda são mostradas no diagrama.