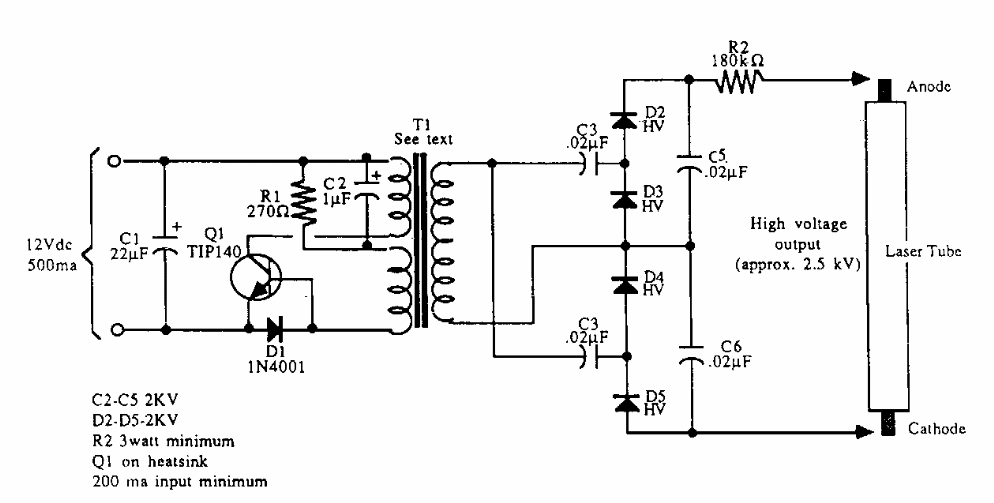
Este circuito é uma fonte de alta tensão para LASER a gás. Encontramos numa documentação dos anos 90. O transformador usado é de tipo de 330 V de secundário e primários de 6 V com uma potência da ordem de 7 W.
Este circuito é uma fonte de alta tensão para LASER a gás. Encontramos numa documentação dos anos 90. O transformador usado é de tipo de 330 V de secundário e primários de 6 V com uma potência da ordem de 7 W.