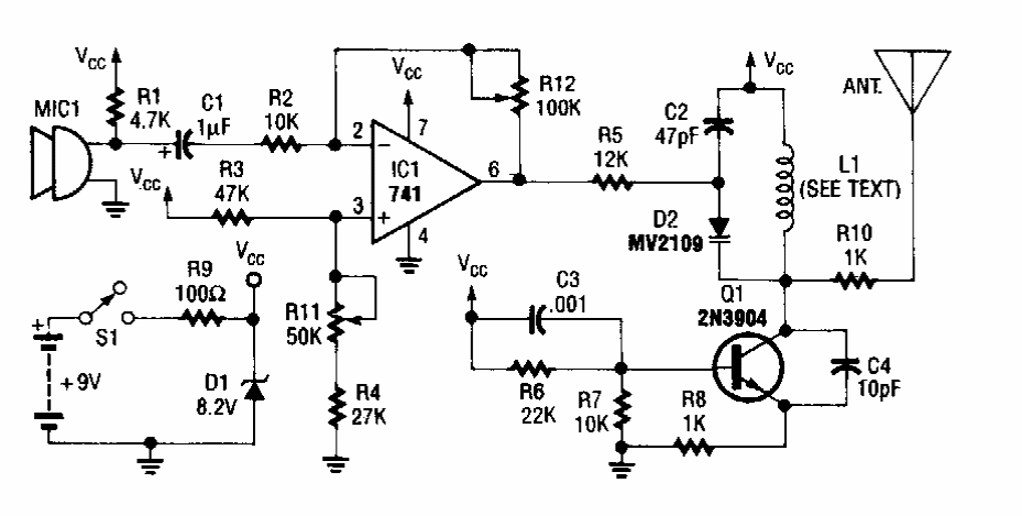
Este circuito foi encontrado num Electronic Experimenter Handbook dos anos 90. A bobina pode ser formada por 4 espiras de fio 28 com 0,5 cm de diâmetro sem núcleo para a faixa de FM.
Este circuito foi encontrado num Electronic Experimenter Handbook dos anos 90. A bobina pode ser formada por 4 espiras de fio 28 com 0,5 cm de diâmetro sem núcleo para a faixa de FM.