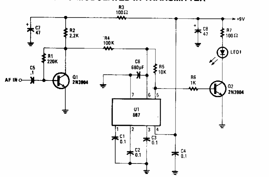
Encontrado numa Popular Electronics dos anos 90, este circuito pode funcionar como um transmissor para um link de áudio. O transistor de saída admite equivalente de maior potência, conforme o LED usado.
Encontrado numa Popular Electronics dos anos 90, este circuito pode funcionar como um transmissor para um link de áudio. O transistor de saída admite equivalente de maior potência, conforme o LED usado.