Regulador chaveado de 3,3 V CIR20698S CB21164E (CIR20605)
Detalhes
Escrito por: Newton C. Braga
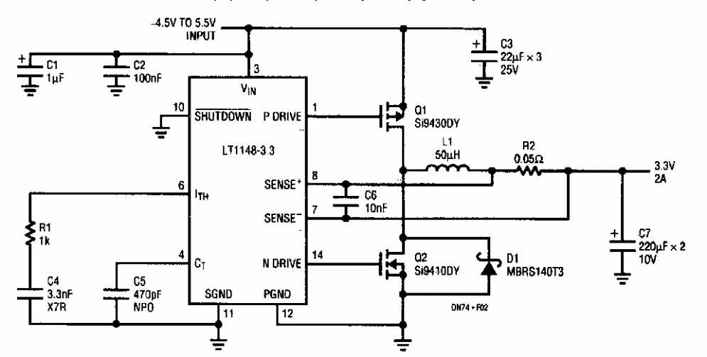
Encontrado numa documentação da Linear Technology dos anos 90, este circuito dissipa 1,5 W com uma saída de 3,3 V x 2 A. O circuito integrado usado é da época.