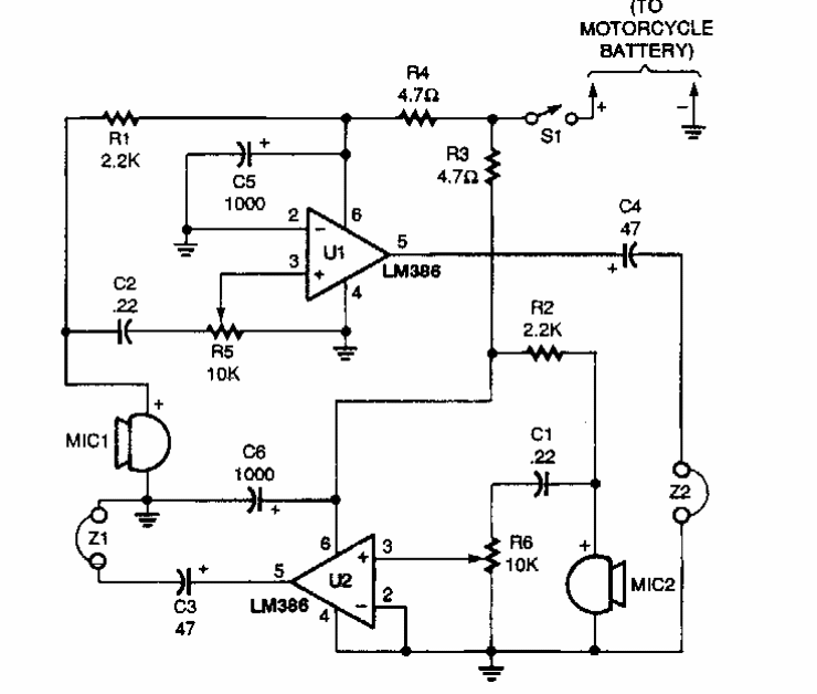
Encontrado numa Popular Electronics dos anos 90, este circuito é indicado para comunicação entre motociclista e garupa. O circuito faz uso de um amplificador de áudio integrado que pode ser substituído por equivalente moderno.
Encontrado numa Popular Electronics dos anos 90, este circuito é indicado para comunicação entre motociclista e garupa. O circuito faz uso de um amplificador de áudio integrado que pode ser substituído por equivalente moderno.