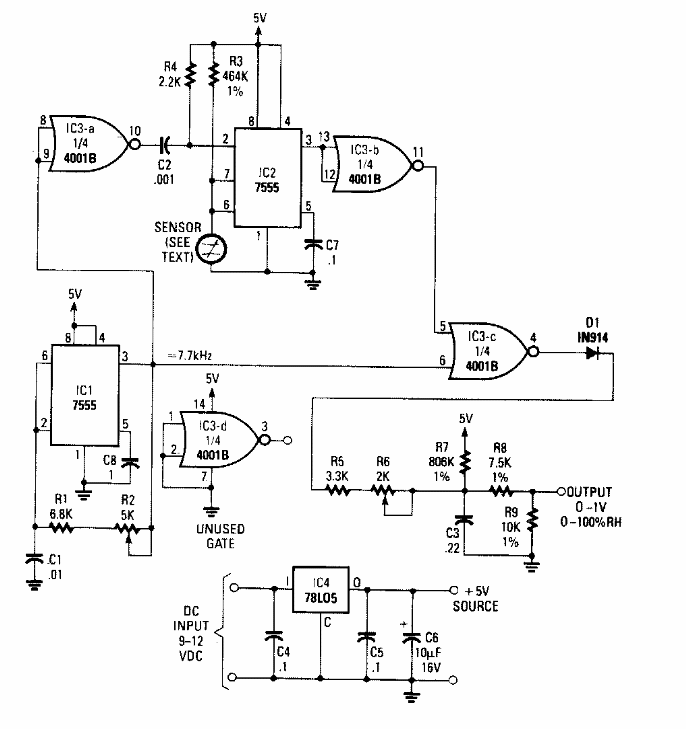
Este circuito foi encontrado numa Radio Electronics dos anos 90. O sensor é um oscilador cuja frequência depende da umidade, um componente pouco comum em nossos dias.

 


| Clique na imagem para ampliar |

 

 

 

NO YOUTUBE


NOSSO PODCAST