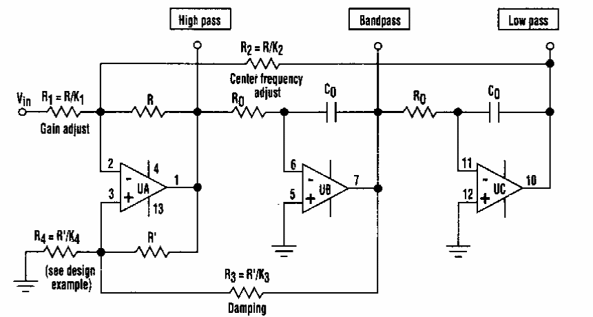
Este circuito foi encontrado numa documentação americana dos anos 80. O circuito combina filtros de diversos tipos numa única estrutura, podendo cada um ser programado para uma frequência.
Este circuito foi encontrado numa documentação americana dos anos 80. O circuito combina filtros de diversos tipos numa única estrutura, podendo cada um ser programado para uma frequência.