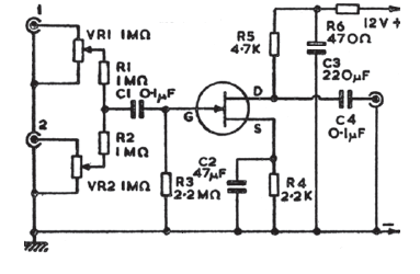
Mais canais podem ser agregados à entrada deste mixer. Encontramos numa documentação inglesa antiga. O JFET pode ser qualquer tipo de uso geral.

Mais canais podem ser agregados à entrada deste mixer. Encontramos numa documentação inglesa antiga. O JFET pode ser qualquer tipo de uso geral.
