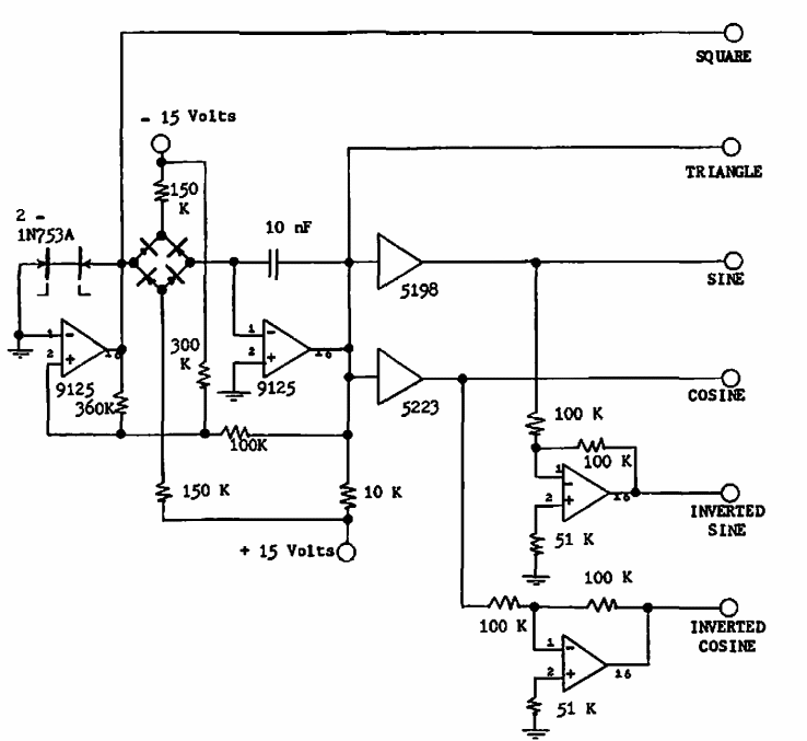
Encontrado numa publicação americana antiga, este circuito gera sinais de diversas formas de onda. A frequência depende dos componentes. Os amplificadores operacionais são da época.

 


| Clique na imagem para ampliar |

 

 

 

NO YOUTUBE


NOSSO PODCAST