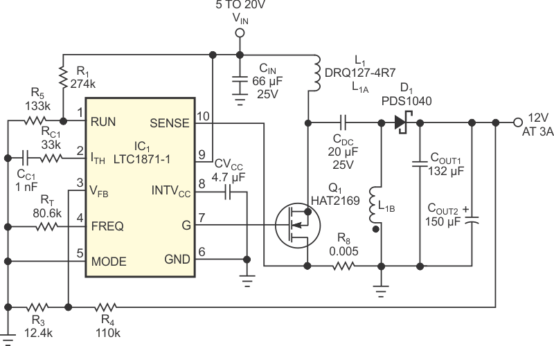
Com base no LTC3862, este circuito consiste num conversor DC-DC com capacidade de operar com tensões de entrada menor do que a desejada na saída. O MOSFET admite equivalente.