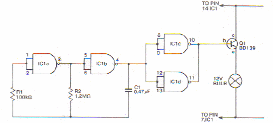
Esta versão de pulsador aparece em outros pontos deste site obtida de outras fontes. Esta é de uma fonte na internet. A lâmpada pode ser substituída por LED de alta potência com resistor em série.

Esta versão de pulsador aparece em outros pontos deste site obtida de outras fontes. Esta é de uma fonte na internet. A lâmpada pode ser substituída por LED de alta potência com resistor em série.
