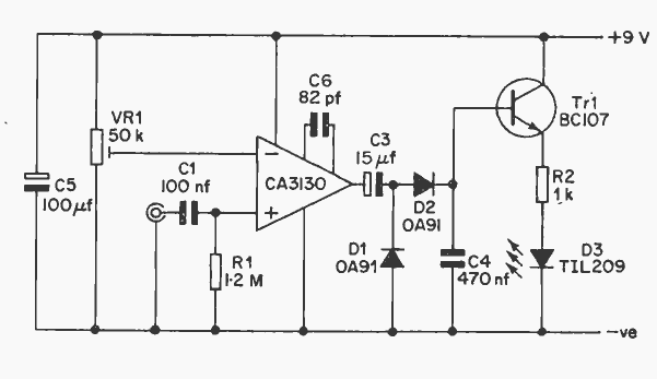
A base deste circuito é um amplificador operacional CA3130. O transistor pode ser o BC548 e a fonte de alimentação não precisa ser simétrica.

A base deste circuito é um amplificador operacional CA3130. O transistor pode ser o BC548 e a fonte de alimentação não precisa ser simétrica.
