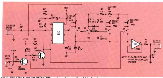
Este circuito para sintetizadores de sons foi encontrado numa revista Radio Electronics de maio de 1983. O circuito usa componentes comuns e não exige alimentação simétrica.

Este circuito para sintetizadores de sons foi encontrado numa revista Radio Electronics de maio de 1983. O circuito usa componentes comuns e não exige alimentação simétrica.
