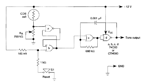
Este alarme de luz com trava foi encontrado na Enciclopédia de Circuitos Eletrônicos Volume 5 de 1995. O circuito é alimentado com 12 V para fornecer sinal para uma etapa de potência.

 


 

 

 

 

NO YOUTUBE


NOSSO PODCAST