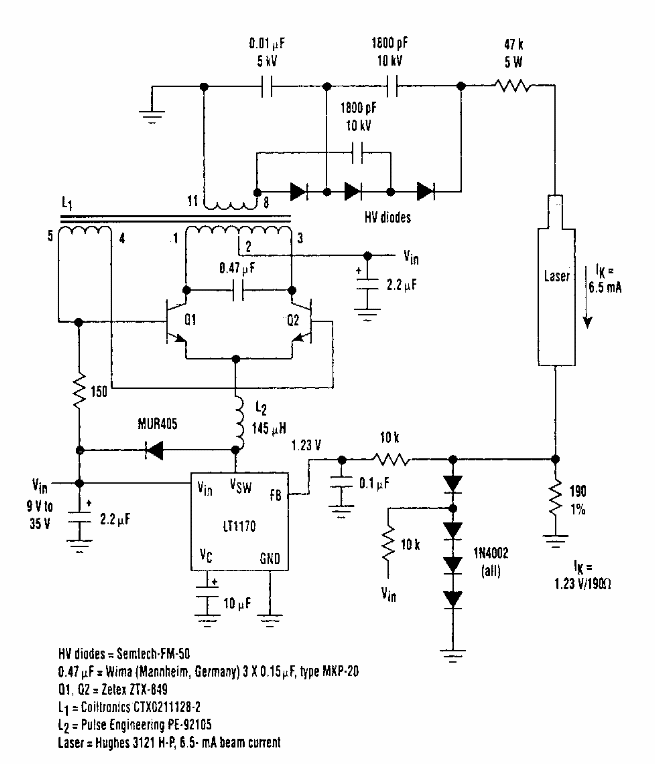
Esta fonte pata Laser a gás foi obtida numa Electronic Design dos anos 90. O circuito usa um regulador chaveado da época. Equivalentes podem ser usados.

 


| Clique na imagem para ampliar |

 

 

 

NO YOUTUBE


NOSSO PODCAST