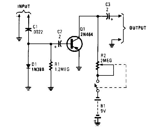
Encontrado numa Popular Electronics dos anos 90, este seguidor ou traçador de sinais pode ser usado com o circuito interior em trabalhos de reparação de áudio.

Encontrado numa Popular Electronics dos anos 90, este seguidor ou traçador de sinais pode ser usado com o circuito interior em trabalhos de reparação de áudio.
