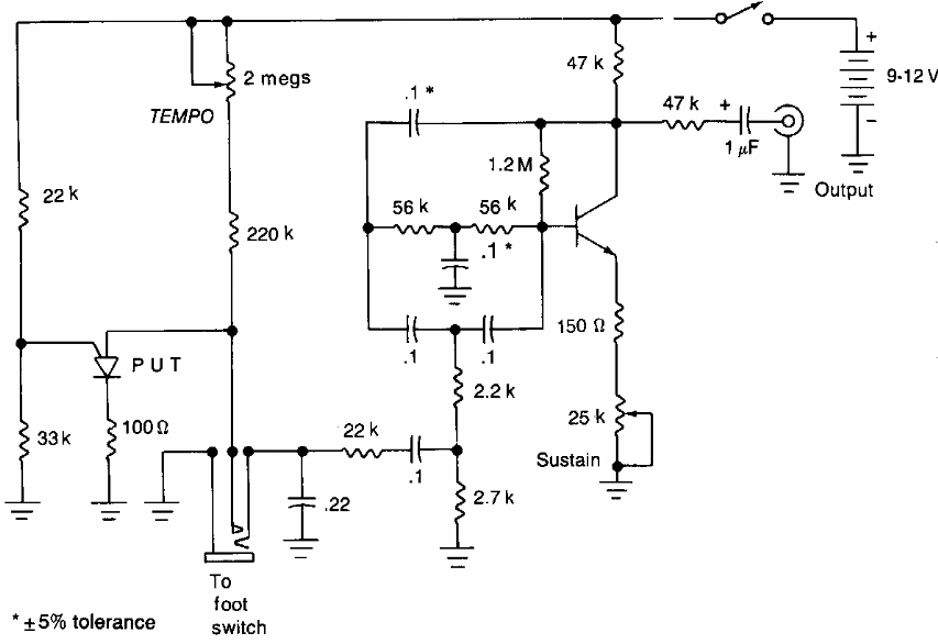
Este circuito gera sons amortecidos imitando um tambor ou outro instrumento de percussão com alteração dos componentes do duplo T. Encontramos numa documentação americana antiga.