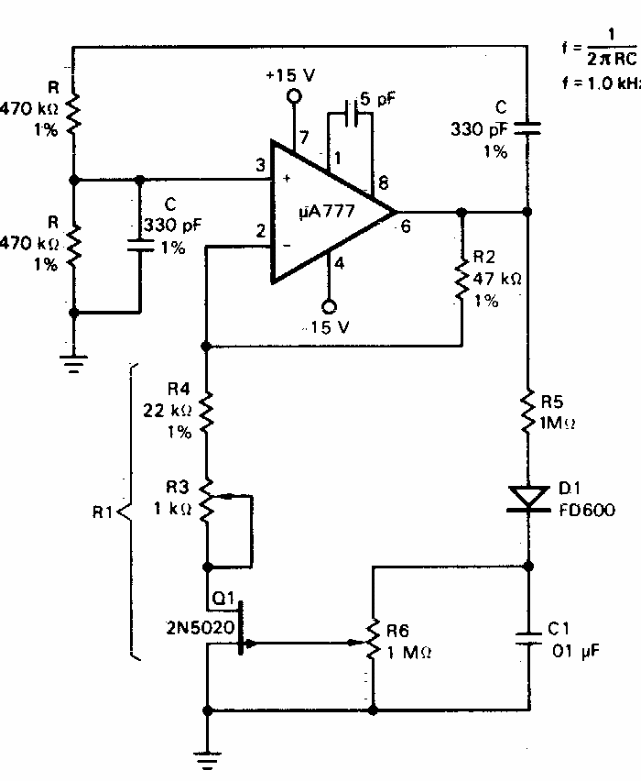
Este oscilador senoidal de baixa frequência foi obtido em documentação dos anos 70. Operacionais equivalentes podem ser usados. O FET é de uso geral.