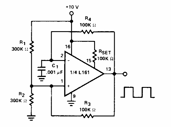
Gerando um sinal quadrado (50% de ciclo ativo), este circuito foi encontrado em documentação da Siliconix dos anos 80. O circuito pode ser aplicado a outros operacionais.

Gerando um sinal quadrado (50% de ciclo ativo), este circuito foi encontrado em documentação da Siliconix dos anos 80. O circuito pode ser aplicado a outros operacionais.
