Oscilador para o quinto sobretom CIR17093S CB9630E (CIR19678)
Detalhes
Escrito por: Newton C. Braga
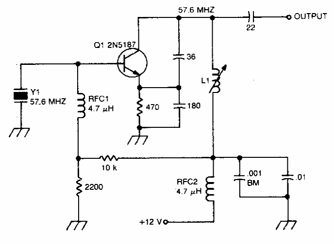
Este circuito oscila na quinta harmônica da frequência do cristal. O circuito é de uma documentação dos anos 90. L1 deve ser de acordo com a frequência desejada.