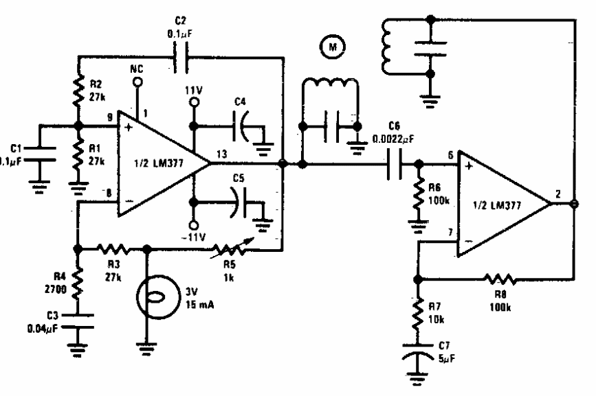
Este circuito foi encontrado numa documentação da Motorola dos anos 70. O circuito integrado é da época, um amplificador operacional de potência de acordo com o motor controlado.
Este circuito foi encontrado numa documentação da Motorola dos anos 70. O circuito integrado é da época, um amplificador operacional de potência de acordo com o motor controlado.