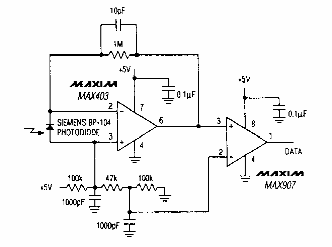
Este circuito foi obtido numa documentação da Maxim dos anos 90. Pode ser implementado com base em amplificadores operacionais modernos. A alimentação não precisa ser simétrica.
Este circuito foi obtido numa documentação da Maxim dos anos 90. Pode ser implementado com base em amplificadores operacionais modernos. A alimentação não precisa ser simétrica.