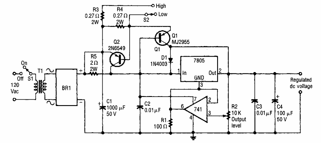
Este circuito foi encontrado numa Electronics Now dos anos 90. O circuito integrado regulador e o transistor de potência devem ser dotados de radiadores de calor.

 


| Clique na imagem para ampliar |

 

 

NO YOUTUBE


NOSSO PODCAST