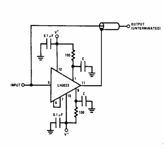
Este circuito foi encontrado numa documentação da National dos anos 80. O circuito se destina a transmissão de sinais num cabo blindado.

Este circuito foi encontrado numa documentação da National dos anos 80. O circuito se destina a transmissão de sinais num cabo blindado.
