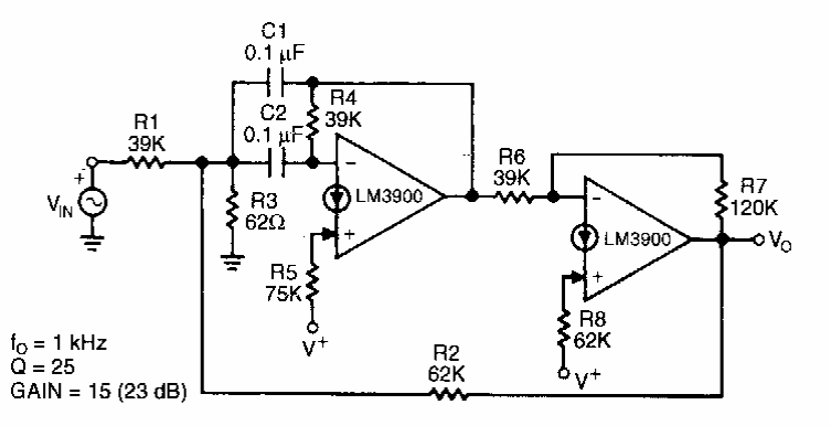
Este circuito faz uso de dois operacionais de transcondutância. Encontramos numa documentação da National Semiconductor dos anos 80.

 


| Clique na imagem para ampliar |

 

 

 

NO YOUTUBE


NOSSO PODCAST