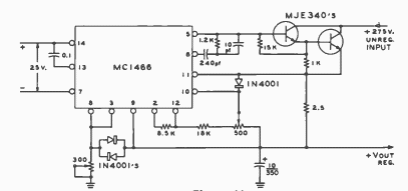
Este regulador de alta corrente foi encontrado numa documentação de 1977. Os transistores são tipos de potência da época. O circuito é sugerido pela Motorola.

Este regulador de alta corrente foi encontrado numa documentação de 1977. Os transistores são tipos de potência da época. O circuito é sugerido pela Motorola.
