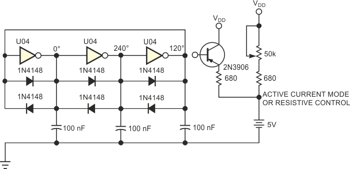
Com base em circuitos digitais 74HC, este circuito gera sinais em três fases. A frequência depende dos capacitores e o transistor é do tipo de uso geral. O ponto de oscilação é ajustado no potenciômetro.

 


| Clique na imagem para ampliar |

 

 

 

NO YOUTUBE


NOSSO PODCAST