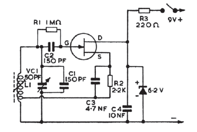
Este circuito foi encontrado numa documentação inglesa antiga. A bobina deve ser de acordo com a faixa sintonizada. O transistor pode ser qualquer JFET de uso geral.

 


 

 

 

 

NO YOUTUBE


NOSSO PODCAST