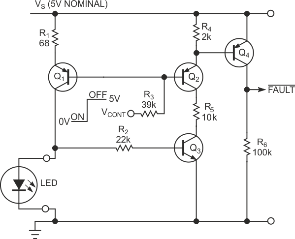
Este circuito utiliza transistores comuns para um indicador de falhas que aciona um LED e fornece um sinal de saída para um circuito externo. O circuito é de uma documentação de 2021.

Este circuito utiliza transistores comuns para um indicador de falhas que aciona um LED e fornece um sinal de saída para um circuito externo. O circuito é de uma documentação de 2021.
