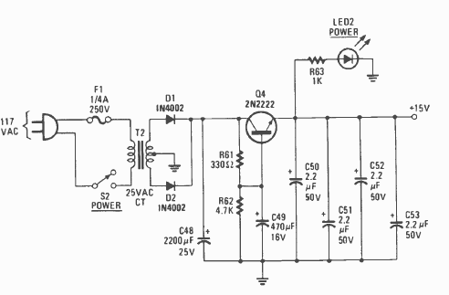
Esta fonte simples de 15 V foi encontrada num artigo que descreve uma montagem na revista Radio Electronics de janeiro de 1987. A fonte é usada para alimentar o circuito descrito.

Esta fonte simples de 15 V foi encontrada num artigo que descreve uma montagem na revista Radio Electronics de janeiro de 1987. A fonte é usada para alimentar o circuito descrito.
